

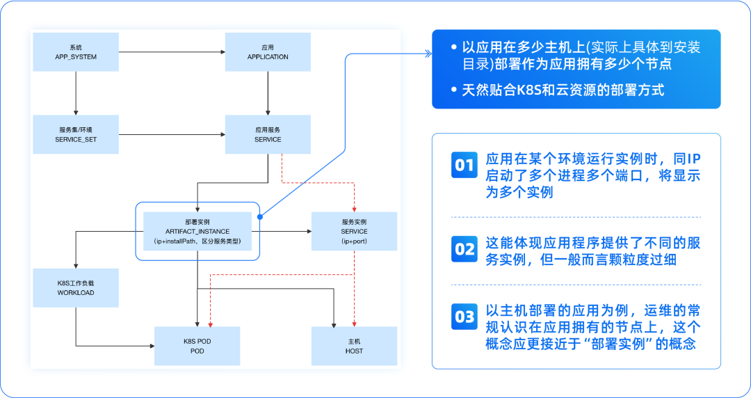
在应用系统管理中,我们将管理对象从「服务实例」优化为「部署实例」,这一改变旨在提升管理效率与数据展示清晰度。
此前,系统以 “IP + Port” 组合定义服务实例。当同一 IP 下启用多个进程或端口时,会产生多个服务实例。比如一台主机上运行多个应用服务端口,就会被拆分为多个实例展示。这种方式虽能清晰呈现每个应用进程提供的服务,但在实际运维管理中,颗粒度过于细致。多数运维人员更习惯从应用在主机的实际部署视角出发,关注应用安装在哪些主机、具体目录位置,这与「部署实例」概念更为契合,也更适配 K8S 和云资源的部署模式。

优化后,以部署实例维度管理带来显著升级:
>> 应用概览:
在应用概览界面,直接展示各应用的部署实例数量,通过可视化图表,能快速了解应用在不同机器上的部署分布。点击具体应用,可查看详细的部署实例信息,并快速下钻到进程层面,获取端口对应的进程详情。

>> K8S 管理:
针对 K8S 场景,默认以 Workload 名称作为实例名展示。在分层拓扑图中,可直观看到 Pod 数量;进入详情页,能查看 Pod 状态、所属节点等关键运行信息。

>> 自动发现与节点聚类:
服务进程自动发现后,节点聚类列表页以部署实例为单位呈现。
例如,若一个部署实例开启十几个端口,按旧模式会展示大量服务实例,数据冗余、信息获取效率低。优化后,仅展示对应部署实例,点击即可查看端口细节,大幅提升数据可读性与管理效率。

此外我们优化了应用分层策略,实现自定义配置,解决两类应用管理痛点:
标准应用自动化管理:
针对标准中间件与数据库,系统可自动完成节点聚类后的分类、分层和类型识别。例如 MySQL 会被精准划分至存储层,无需人工干预,提升管理效率。
自研服务灵活配置:
自研服务因难以自动识别,此前需运维人员手动定义分层分类,操作繁琐。现在我们提供默认分层分类策略配置功能,用户可依据业务需求灵活设置,录入应用后无需重复调整,简化操作流程。



- 7.8内置架构视图回顾 -
在应用系统管理的系统架构升级方面,我们基于 7.8 版本的内置系统架构图,在 7.9 版本进一步拓展功能。
>> 灵活适配多元架构视图需求

考虑到运行架构与部署架构无法覆盖所有客户场景 —— 例如部分客户关注应用下主机的互访关系,或对网络拓扑图绘制有特殊需求,7.9 版本实现了架构视图的灵活对接。
新增 “更多架构” 选项,支持下拉切换不同视图;
通过自定义新增展示tab及其关联视图,将客户核心关注的视图单独展示。
同时,我们统一并丰富了架构视图样式,系统支持两类架构视图:
手动绘制的静态拓扑图,可灵活进行区域划分、文字备注等,效果接近专业绘图软件;
基于动态参数渲染的动态图,如根据系统和环境实时展示部署与运营架构。我们此次优化了两类视图的展示与交互细节,确保用户能便捷使用各类样式。
>> 精准对接数字化架构场景

我们实现了与数字化架构图的对接。启用数字化架构后,系统架构自动呈现设计架构,运营架构由带层级的数字化视图替代,可满足不同角色需求:
运维人员:
可利用灵活绘制的架构视图,辅助部署升级检查、故障排查等工作;
架构管理人员:
可通过数字化架构的层级视图,聚焦架构规范与治理。

我们对架构视图微应用与数字化架构进行了深度整合与能力重构,将所有架构绘制能力集中至架构视图微应用,使其具备中台属性,如同仪表盘(dashboard)能力下沉支撑多场景可视化一样,架构视图可支撑各类架构的绘制需求。数字化架构则作为上层场景化应用,聚焦架构规范与治理,将底层绘制功能剥离至架构视图,实现能力分层。
>> 功能差异:明确场景边界

>> 实现 “一处维护,多端查看”
整合后,数字化架构的层级视图实现 “一处维护,多端查看”:
用户可在数字化架构管理界面、系统管理模块及架构视图列表页查看内容;
所有维护操作(如节点编辑、关系调整)均通过各入口的快捷按钮,统一跳转至架构视图进行,确保数据一致性与操作便捷性。



在监控模块的主动拨测功能优化中,我们聚焦于解决原有功能分散、适配不足的问题,通过整合、功能保留、展示升级和适配优化,提升整体使用体验。
此前,我们构建了独立的服务拨测入口,支持按服务维度展示列表与状态,并可下钻查看结果;针对 HTTP 服务,还提供了多段分析、错误码诊断等丰富功能。然而,双入口模式(服务拨测与自定义拨测独立)导致操作分散,同系统下的拨测任务分散在不同菜单,查找不便。此外,采控平台仅适配自定义拨测,态势感知在展示拨测结果时也存在兼容性问题,部分数据无法正常显示。

为解决上述问题,我们将内网服务拨测与自定义拨测进行深度整合。升级后的平台中,在不使用公网拨测的情况下,相关功能统一归并至采集菜单下,实现了操作入口的统一。
对于 HTTP 服务拨测的特色功能,如多段分析、错误码诊断等,只要拨测对象为服务且启用 HTTP 拨测,这些能力仍可完整复用。同时,我们扩展了拨测结果展示页面,支持从单个资源维度查看拨测情况,用户可查看已创建任务的资源对象及其详细拨测数据,并进一步下钻分析。此外,用户可通过右上角按钮在资源视角与任务视角间自由切换,满足多样化查看需求。
针对态势感知和采控平台,我们进行了全面适配。在 7.9 版本中,不同资源的拨测结果均可正常展示,无论是在主动拨测模块还是采控平台创建的任务,都遵循统一逻辑,彻底解决了此前存在的展示异常、数据缺失等问题。


在态势感知模块优化中,我们围绕数据展示、概念统一、功能适配和操作简化四大方向进行了升级,核心目标是降低使用门槛、提升信息呈现效率:
>> 系统墙可视化升级
数据呈现调整:
摒弃原 APM 数据依赖,改用告警状态展示系统整体健康度。以系统全量资源为基础,按告警等级以红(严重)、黄(一般)、绿(正常)三色直观呈现,解决非 APM 覆盖场景下的监控盲区问题。
界面优化:
通过比例和文字排版调整,增强页面可读性,降低用户获取信息的视觉成本。

>> 深度适配OneModel部署实例架构

1. 部署实例概念贯通
数据单位统一:
同步应用管理的「服务实例→部署实例」变更,将应用卡片统计、实例展示等模块全面切换为部署实例维度,确保监控口径与整体架构一致。
告警汇聚逻辑:
基于「系统 - 应用 - 服务 - 部署实例 - 主机 /pod」链路,构建资源告警汇聚机制。例如,应用告警状态综合自身指标、关联服务及部署实例的告警信息,实现跨层级的风险联动评估。
2. 轻量化功能适配
APM 灵活开关:
新增特性开关,允许未接入 APM 的项目隐藏相关功能,避免冗余配置,降低实施复杂度。
实例展示统一:
将 APM 相关实例展示同步替换为部署实例,确保功能完整性,保障无 APM 项目也能完整使用态势感知。
3. 黄金指标体验优化
对比分析升级:
将黄金指标升级为多部署实例对比趋势图,替代原复杂的服务 / 实例切换与多维配置模式。
数据链路打通:
直接关联应用的部署实例信息,简化数据调取逻辑,显著降低用户配置和使用门槛,后续视图开发也将延续此轻量化思路。

本次升级将 APM 原有的business 和 APP 老模型,全面迁移至 One Model 标准体系。此次改造作为 One Model 资源定义在各产品线落地的关键环节,统一数据标准,为跨模块数据联动奠定基础。
>> 管理流程深度整合
前置管理:
调整系统与服务管理入口,用户需优先在应用系统管理中完成系统与环境实例的配置,作为后续操作的基础。
联动上报:
完成前置配置后,依据 APM 接入指引上报服务及服务实例。APM 首页支持跳转至应用系统管理,实现服务关联关系的查看与手动维护。维护完成后,系统态势感知模块可直接调取数据,展示应用服务的性能、链路等监控信息,形成「配置 - 上报 - 监控」的完整闭环。

>> 接入指引优化

认证模式升级:
采用 skywalking 上报 APM 数据时,默认启用鉴权模式,可按系统和环境生成认证 token;
简化接入操作:
在接入文档中,选择应用后即可直接复制命令完成接入;
增强验证功能:
丰富接入指引中的验证内容,方便用户确认接入是否正常;
多语言支持:
提供多语言版本的接入指引,方便不同用户按需使用,使上报的服务可按系统、环境和应用拆分并默认绑定关系,提升 APM 维护效率和准确性。


在持续集成方面,我们针对客户实际痛点推出系统级 CI 流水线管理方案,旨在提升构建管理效率、统一质量标准,具体内容如下:
>> 客户痛点剖析:
管理视角错位:
传统 CI 聚焦单一流水线执行,无法满足用户从应用资产维度统筹构建活动的需求。
缺乏统一规范:
流水线设计标准缺失,各应用、环境独立建设,导致维护成本高企,企业难以统一构建质量标准与门禁。
系统级操作低效:
在每日集成、准生产打包等场景下,系统级应用打包依赖人工逐一流水线触发,无法实现批量自动化处理。
>> 系统性解决方案:
1. 双视图管理体系
构建 “应用系统树 + 代码项目” 双视图:
应用系统树:
作为核心管理视角,按系统 - 应用层级展示,支持从宏观系统维度到微观应用层级的流水线管理。
代码项目视图:
作为补充,用于管理应用依赖包(二方包、三方包等)的 CI 任务,适配非应用类构建场景。
2. 标准化流水线模板
将环境配置与流水线设计解耦:
提供标准化模板,固化流水线建设最佳实践;
支持通过模板快速初始化流水线,并灵活管理各环境下的运行参数,实现 “一条流水线,多套参数”。
3. 系统级编排能力
新增系统级流水线编排功能:
支持在执行时动态指定构建应用;
允许按应用依赖关系进行流水线排序,实现系统级批量构建与按需执行;
可与客户需求管理、研发平台对接,自动触发构建任务。
>> 功能实现:
首页视图改造
CI 首页左侧展示应用系统树,右侧保留代码项目列表,实现新旧管理方式的无缝衔接。

流水线维护三步法
创建:基于应用系统树,选择模板创建流水线;
配置:切换环境,维护对应参数;
编排:将应用流水线整合至系统流水线,按需求执行。

多维度管理视图
系统级流水线视图;
应用流水线汇总视图;
系统与应用流水线构建历史列表;
保留全局构建历史菜单,满足统计需求。

其他优化升级
系统设置整合:
将 CI 相关配置(代码服务、构建机、质量门禁、settings、全局变量等)统一纳入持续交付一级菜单,提升管理便捷性。
质量门禁体系:
- 支持自定义门禁规则与指标阈值;
- 通过插件对接 Sonar 等第三方平台,实现质量 / 安全扫描;
- 提供门禁对比接口与阻断能力(部分功能需自定义插件实现)。

基础功能增强:
- 构建机支持并发限制,优化负载策略;
- 新增 settings 管理,便于流水线与插件调用;
- 定义全局变量,实现 CI/CD 模块共享。


>> 客户痛点剖析:

>> 系统性解决方案:

>> 功能实现:
便捷操作:
运维人员可在首页查看相关系统巡检状态,通过系统详情页创建任务,自定义基本信息与参数配置。
深度功能:
支持任务详情查看、自定义阈值、单任务执行历史追溯;可按系统维度导出报告、查看评分;直观呈现各资源巡检结果,便于快速定位异常。




>> 实施价值:
