IPV4详解
1. IPv4协议基础原理详解
1.1 IPv4在网络协议栈中的位置

该图展示了IPv4在OSI七层模型和TCP/IP四层模型中的关键位置。图中清晰呈现了数据从应用层到物理层的完整传输路径:
- 应用层(HTTP/FTP/DNS等)生成原始数据,通过套接字接口传递给传输层
- 传输层(TCP/UDP)添加端口号等控制信息,形成数据段
- 网络层(IPv4)执行以下核心功能:
- 封装传输层数据段为IP数据报
- 添加源/目的IP地址实现端到端通信
- 执行路由选择决策
- 链路层(以太网/PPP等)将IP数据报封装为帧,添加MAC地址等二层信息
- 物理层最终将帧转换为比特流在物理介质上传输
IPv4的关键作用体现在网络层,它作为"邮局系统"负责将数据包从源主机路由到目的主机,无论中间经过多少网络设备。
IPv4作为网络层的核心协议,承担着以下关键职责:
主机编址:为每个网络接口分配唯一32位IP地址
数据包转发:基于目的IP地址的路由决策
分片重组:处理不同MTU网络间的数据包分片
服务质量:通过ToS字段提供差异化服务
应用层(HTTP请求)→ 传输层(TCP分段)→ 网络层(IP寻址)→ 链路层(MAC帧)
经验:某次我们设备在VPN环境下频繁掉线,就是因为没理解IP层才是真正的"跨网络"传输层。TCP只管端到端,而IP才是穿越不同网络的"护照"。
1.2 IPv4地址体系详解

IPv4地址关键特性:
点分十进制表示:如192.168.1.1
地址分类:
- A类:1.0.0.0~126.255.255.255
- B类:128.0.0.0~191.255.255.255
- C类:192.0.0.0~223.255.255.255
CIDR无类域间路由:192.168.1.0/24
特殊地址:
- 127.0.0.1(环回地址)
- 192.168.0.0/16(私有地址)
- 255.255.255.255(广播地址)
2. IPv4报文深度解析
2.1 IPv4头部结构详解
// IPv4头部定义
typedef struct {
// 版本和头部长度(各占4bit)
uint8_t version_ihl; // 版本(4bit) + 头长度(4bit, 以4字节为单位)
// 服务类型字段
uint8_t tos; // 服务类型(DSCP/ECN)
// 长度相关字段
uint16_t total_length; // 总长度(包括头部和数据)
uint16_t identification; // 数据包标识
// 分片控制字段
uint16_t flags_fragment; // 标志(3bit) + 分片偏移(13bit)
// 生存时间控制
uint8_t ttl; // 生存时间
uint8_t protocol; // 上层协议类型
// 校验和
uint16_t checksum; // 头部校验和
// 地址字段
uint32_t src_addr; // 源IP地址
uint32_t dst_addr; // 目的IP地址
// 选项字段(可选)
uint8_t options[0]; // 可变长度选项
} ipv4_header_t;

- 固定部分(20字节):
- 版本/IHL:版本号(4)和头部长度(以4字节为单位)
- 服务类型:包含DSCP(差分服务代码点)和ECN(显式拥塞通知)
- 总长度:整个数据报的长度(最大65535字节)
- 标识/标志/片偏移:分片重组相关字段
- TTL:防止路由环路的关键计数器
- 协议:标识上层协议(TCP=6,UDP=17等)
- 头部校验和:仅校验头部完整性
- 可变部分(0-40字节):
- 选项字段:支持时间戳、松散源路由等高级功能
- 填充:确保头部长度是4字节的整数倍
2.2 关键字段功能解析
版本/IHL字段
// 提取版本和头部长度示例
uint8_t get_ip_version(const ipv4_header_t *hdr) {
return hdr->version_ihl >> 4; // 高4位为版本号
}
uint8_t get_header_length(const ipv4_header_t *hdr) {
return (hdr->version_ihl & 0x0F) * 4; // 低4位*4=实际字节数
}
分片控制字段

校验和计算
uint16_t calculate_checksum(const ipv4_header_t *hdr) {
uint32_t sum = 0;
uint16_t *ptr = (uint16_t*)hdr;
size_t len = get_header_length(hdr);
// 16位累加
for (size_t i = 0; i < len/2; i++) {
sum += ntohs(ptr[i]);
if (sum > 0xFFFF) {
sum = (sum & 0xFFFF) + (sum >> 16);
}
}
return (uint16_t)~sum;
}
3. IPv4协议实现详解
3.1 路由表与FIB设计
路由表数据结构
// 路由表项定义
typedef struct {
uint32_t network; // 网络地址
uint32_t netmask; // 子网掩码
uint32_t next_hop; // 下一跳地址
uint8_t mac[6]; // 下一跳MAC
uint32_t if_index; // 出接口索引
uint32_t metric; // 路由度量值
} route_entry_t;
// 路由表结构
typedef struct {
route_entry_t *entries;
size_t capacity;
size_t count;
} routing_table_t;
最长前缀匹配(LPM)实现
// Trie节点定义
typedef struct trie_node {
struct trie_node *children[2]; // 0和1分支
route_entry_t *route; // 叶子节点对应的路由
} trie_node_t;
// LPM查找实现
route_entry_t *ipv4_lpm(trie_node_t *root, uint32_t dest_ip) {
trie_node_t *current = root;
route_entry_t *best_match = NULL;
for (int i = 31; i >= 0; i--) {
int bit = (dest_ip >> i) & 0x1;
if (!current->children[bit]) {
break;
}
current = current->children[bit];
if (current->route) {
best_match = current->route;
}
}
return best_match;
}

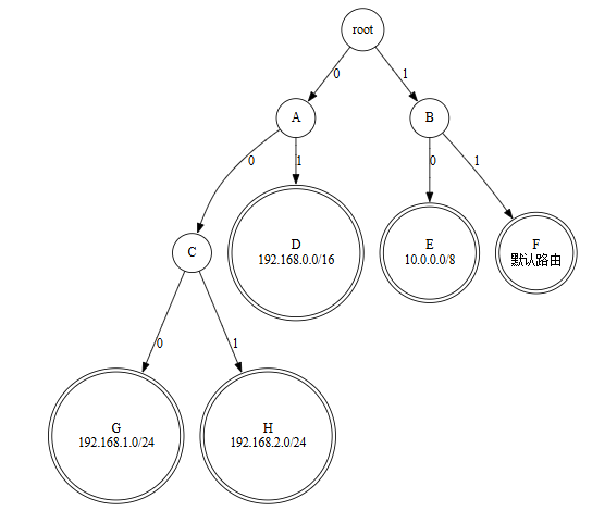
该图展示了用于实现最长前缀匹配(LPM)的二进制Trie树结构:
- 树结构:
- 每个节点代表IP地址的一个比特位
- 左分支(0)和右分支(1)对应比特值
- 从根到叶子的路径表示完整网络前缀
- 路由示例:
- 10.0.0.0/8:只需匹配前8位(路径:1→0→…)
- 192.168.0.0/16:匹配前16位(路径:1→1→0→…)
- 192.168.1.0/24:需要匹配24位(路径:1→1→0→…→1)
- 查找过程:
- 从最高位开始逐比特匹配
- 记录途经的最具体路由(最长前缀)
- 当无法继续匹配时返回最后记录的路由
3.2 完整IPv4处理流程
void ipv4_process_packet(eth_header_t *eth, ipv4_header_t *ip) {
// 1. 校验和验证
if (calculate_checksum(ip) != 0) {
log_drop_packet(ip, "Checksum error");
return;
}
// 2. TTL检查
if (ip->ttl <= 1) {
send_icmp_time_exceeded(eth, ip);
return;
}
// 3. 路由查找
route_entry_t *route = ipv4_lpm(routing_table, ip->dst_addr);
if (!route) {
send_icmp_dest_unreachable(eth, ip);
return;
}
// 4. ARP解析下一跳MAC
uint8_t *next_hop_mac = arp_lookup(route->next_hop);
if (!next_hop_mac) {
arp_send_request(route->next_hop);
return; // 等待ARP响应
}
// 5. 更新数据包头部
ip->ttl--;
ip->checksum = update_checksum(ip->checksum, 1); // TTL减1后更新校验和
// 6. 更新以太网头部
memcpy(eth->dmac, next_hop_mac, ETH_ALEN);
memcpy(eth->smac, get_interface_mac(route->if_index), ETH_ALEN);
// 7. 发送数据包
iface_send_packet(route->if_index, eth, ntohs(ip->total_length));
}

该流程图详细描述了IPv4协议栈处理入站数据包的完整逻辑:
- 输入验证:
- 校验和验证:确保头部未被篡改
- TTL检查:防止数据包无限循环
- 路由决策:
- 目的地址分类(本地/转发)
- LPM查找确定下一跳和出接口
- 无路由时发送ICMP目的不可达消息
- 转发准备:
- TTL递减和校验和更新
- ARP解析下一跳MAC地址
- 以太网头部重写
- 输出处理:
- 接口MTU检查(可能触发分片)
- 排队发送到输出接口
- 更新统计计数器
图解:

4. 高级实现技术
4.1 硬件加速转发

该图展示了现代路由器中控制平面与数据平面分离的架构:
- 控制平面:
- CPU运行路由协议(OSPF/BGP等)
- 维护主路由表(FIB)
- 处理异常数据包(如TTL过期)
- 数据平面:
- TCAM实现纳秒级路由查找
- ASIC完成线速报文修改
- 流水线处理实现高吞吐量
- 协同工作:
- 控制平面下载路由到硬件
- 数据平面异常包上送CPU
- 统计信息定期同步
曾经我们的千兆交换机只能跑到200Mbps,因为:
- 每个包都要经过CPU
- 缓存未命中率高
转折点:引入TCAM后:
将FIB表项预处理为TCAM格式
批量更新代替单条操作
吞吐量直接拉满到线速
// TCAM表项格式示例
struct tcam_entry {
uint32_t key[4]; // IP地址+掩码
uint32_t action; // 转发/丢弃
uint8_t next_hop[6]; // 下一跳MAC
};
4.2 快速转发路径优化
// 快速转发路径数据结构
typedef struct {
uint32_t dst_ip;
uint32_t next_hop;
uint8_t out_if;
uint8_t mac[6];
uint32_t last_used;
} fast_path_cache_t;
// 快速转发实现
bool ipv4_fast_forward(eth_header_t *eth, ipv4_header_t *ip) {
fast_path_cache_t *cache = lookup_fast_cache(ip->dst_addr);
if (cache && (time_now() - cache->last_used < CACHE_TIMEOUT)) {
// 更新数据包头部
ip->ttl--;
ip->checksum = update_checksum(ip->checksum, 1);
// 更新以太网头部
memcpy(eth->dmac, cache->mac, ETH_ALEN);
memcpy(eth->smac, get_interface_mac(cache->out_if), ETH_ALEN);
// 发送数据包
iface_send_packet(cache->out_if, eth, ntohs(ip->total_length));
// 更新缓存时间戳
cache->last_used = time_now();
return true;
}
return false; // 快速路径未命中
}
5. 调试与排错指南
5.1 常见问题排查表
| 现象 | 可能原因 | 排查方法 | 解决方案 |
|---|---|---|---|
| 无法ping通 | 路由缺失 | show route检查路由表 |
添加正确路由 |
| TTL过期 | 路由环路 | traceroute检查路径 |
修复路由配置 |
| 分片丢失 | PMTU不匹配 | ping -f -l测试MTU |
调整MTU或启用PMTU发现 |
| 校验和错误 | 硬件故障 | 抓包分析错误位置 | 检查NIC或交换机硬件 |
| ARP超时 | 网络隔离 | arp -a检查ARP表 |
检查VLAN和ACL配置 |
5.2 调试信息展示
void show_ipv4_stats(void) {
printf("IPv4 Statistics:\n");
printf(" Received: %10u packets\n", stats.rx_packets);
printf(" Forwarded: %9u packets\n", stats.forwarded);
printf(" Dropped: %10u packets\n", stats.dropped);
printf(" |- Checksum errors: %u\n", stats.csum_errors);
printf(" |- TTL expired: %u\n", stats.ttl_expired);
printf(" |- No route: %u\n", stats.no_route);
printf(" |- ARP failed: %u\n", stats.arp_failed);
printf("\nRouting Table (%u entries):\n", route_count);
for (int i = 0; i < route_count; i++) {
printf(" %15s/%d -> %15s via %02X:%02X:%02X:%02X:%02X:%02X\n",
ip2str(routes[i].network),
mask_to_prefix(routes[i].netmask),
ip2str(routes[i].next_hop),
routes[i].mac[0], routes[i].mac[1], routes[i].mac[2],
routes[i].mac[3], routes[i].mac[4], routes[i].mac[5]);
}
}
诡异案例:半夜准时丢包
现象:每天凌晨2点丢包率飙升
排查过程:
- 检查CPU/内存 → 正常
- 抓包分析 → 发现大量ARP请求
- 最终发现:某台NAS设置的定时备份任务
总结:永远记住这个检查顺序:
- 物理层(网线/光模块)
- ARP表
- 路由表
- ACL规则
- 系统日志
6. 最佳实践总结
- 内存优化:
- 使用紧凑数据结构存储路由表
- 实现Trie节点内存池
- 预分配关键缓冲区
- 性能优化:
- 分离快慢转发路径
- 实现路由缓存
- 批处理路由更新
- 稳定性保障:
- 严格的输入验证
- 完善的错误处理
- 资源使用监控
- 可维护性:
- 模块化设计
- 详细的日志记录
- 丰富的诊断接口
// IPv4协议栈初始化模板
void ipv4_stack_init(void) {
// 1. 初始化路由表
routing_table_init();
// 2. 添加默认路由
add_route(0, 0, DEFAULT_GW, DEFAULT_IF);
// 3. 初始化ARP缓存
arp_cache_init();
// 4. 注册协议处理器
eth_register_handler(ETH_P_IP, ipv4_packet_handler);
// 5. 启动维护线程
pthread_create(&maintenance_tid, NULL, ipv4_maintenance_thread, NULL);
// 6. 初始化统计信息
memset(&ipv4_stats, 0, sizeof(ipv4_stats));
}
给新手的终极建议
- 一定要画图:用Wireshark抓包时,把重要字段画出来比对
- 理解硬件限制:知道ASIC能做什么(校验和更新),不能做什么(复杂策略)
- 防御性编程:所有输入数据都要验证,包括收到的IP包
// 示例:防御性校验
if (ip->version_ihl >> 4 != 4) {
log("Invalid IP version");
return;
}
- 保持学习:IPv4看似简单,但像围棋一样易学难精。每次遇到问题都是进步的机会。