目录
- STC8H开发(一): 在Keil5中配置和使用FwLib_STC8封装库(图文详解)
- STC8H开发(二): 在Linux VSCode中配置和使用FwLib_STC8封装库(图文详解)
- STC8H开发(三): 基于FwLib_STC8的模数转换ADC介绍和演示用例说明
- STC8H开发(四): FwLib_STC8 封装库的介绍和使用注意事项
- STC8H开发(五): SPI驱动nRF24L01无线模块
- STC8H开发(六): SPI驱动ADXL345三轴加速度检测模块
- STC8H开发(七): I2C驱动MPU6050三轴加速度+三轴角速度检测模块
- STC8H开发(八): NRF24L01无线传输音频(对讲机原型)
- STC8H开发(九): STC8H8K64U模拟USB HID外设
- STC8H开发(十): SPI驱动Nokia5110 LCD(PCD8544)
- STC8H开发(十一): GPIO单线驱动多个DS18B20数字温度计
- STC8H开发(十二): I2C驱动AT24C08,AT24C32系列EEPROM存储
- STC8H开发(十三): I2C驱动DS3231高精度实时时钟芯片
- STC8H开发(十四): I2C驱动RX8025T高精度实时时钟芯片
- STC8H开发(十五): GPIO驱动Ci24R1无线模块
Ci24R1 简介

Ci24R1是Si24R1的SOP8封装简化版, 厂商为南京中科微, 他们还有一个比较常见的型号是Si24R1, Si24R1就是应用极广的nRF24L1的克隆版. Ci24R1的通信协议和Si24R1, nRF24L01是兼容的, 另外支持蓝牙BLE4.2标准.
具体到参数上, 与nRF24L01类似, 都是2.4GHz频段的无线通信芯片, 官网的介绍: 低成本高性能2.4GHz 无线收发芯片(支持蓝牙版). 专为低功耗无线场合设计,集成嵌入式ARQ基带协议引擎的无线收发器芯片. 工作频率范围为2400MHz-2525MHz,共有126个1MHz带宽的信道, 支持2Mbps,1Mbps,250Kbps三种数据速率, 支持发射BLE4.2标准的数据包,可以方便的向手机传输数据.
主要特性
- 频段: 2.4GHz ISM
- 调制方式: GFSK/FSK
- 数据速率: 2Mbps/1Mbps/250Kbps
- 关断功耗: 1uA
- 待机功耗: 15uA
- 快速启动时间: ≤ 130uS
- 内部集成高PSRR LDO
- 宽电源电压范围: 1.9-3.6V
- 宽数字I/O电压范围:1.9-5.25V
- 低成本晶振: 16MHz±60ppm
- 接收灵敏度: -83dBm @2MHz
- 最高发射功率: 7dBm
- 接收电流(2Mbps): 15mA
- 发射电流(2Mbps): 12mA(0dBm)
- 支持三线SPI接口
- 内部集成智能ARQ基带协议引擎
- 收发数据硬件中断输出
- 支持1bit RSSI 输出
- 极少外围器件,降低系统应用成本
- 封装: SOP8, DFN8(220.8mm)
对标的芯片
Ci24R1对标的是2.4G SOP8芯片, 主要是面向廉价的有无线通信需求的产品, 这类芯片主要有 XN297, XN297L, XL2400/WL2400, 都是三线SPI通信, 只需要一个晶振和一两个电容, 外围电路极少. Ci24R1的优势是同时支持 2.4GHz 和 BLE4.2.
这几个型号芯片的管脚布局各有不同, 并且驱动方式也不太一样.
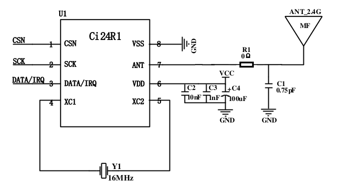
Ci24R1 管脚和典型电路
管脚布局
SOP8封装(左) 和 DFN8封装(右)

管脚定义
| PIN | Name | I/O | 说明 |
|---|---|---|---|
| 1 | CSN | DI | SPI 片选信号 |
| 2 | SCK | DI | SPI 时钟信号 |
| 3 | DATA/IRQ | IO | SPI 数据输入/输出/中断信号 |
| 4 | XC1 | AI | 晶振输入 |
| 5 | XC2 | AO | 晶振输出 |
| 6 | VDD | Power | 电源(+2.1 ~ +3.6V,DC) |
| 7 | ANT | RF | 天线接口 |
| 8 | VSS | GND | 地 |
电路

STC8H 驱动 Ci24R1
驱动说明
厂商提供的测试代码, 都是基于GPIO模拟SPI驱动, 开始以为可以用硬件SPI驱动, 后来在STC8H上测试, 发现不可行, 主要存在两个问题
- Ci24R1仅仅提供了一个DATA口, 对应SPI的MOSI, 但是还复用IRQ, 所以使用硬件SPI的话, 需要随时切换MOSI pin的工作状态
- STC8H的硬件SPI驱动时, 会有一半概率无法正确读取, 得到的全是0xFF
- STC8H即使用GPIO模拟驱动SPI, 也必须将IO模式设置为推挽, 使用准双向时读写正常, 但是发送会失败, 尚不清楚原因
接线
示例代码中, 使用了与硬件SPI一样的Pin, 实际上换成其他Pin也一样, 因为都是通过GPIO模拟驱动.
P35(SS, Ignored) => CSN
P34(MOSI) => DATA
P32(SPCLK) => SCK
VDD1 => 3.3V
XC1,XC2 => 16MHz OSC
GND => GND
示例代码
代码下载地址
- GitHub https://github.com/IOsetting/FwLib_STC8/tree/master/demo/gpio/ci24r1
- Gitee https://gitee.com/iosetting/fw-lib_-stc8/tree/master/demo/gpio/ci24r1
基础宏定义
切换收发模式, 通过main.c中的
// 0:TX, 1:RX
#define CI24R1_MODE 1
因为涉及到对MOSI Pin的模式切换, 涉及到对CE电平的操作(寄存器写), 这部分都用宏定义保证性能
#define CI24R1_CSN P35
#define CI24R1_MOSI P34
#define CI24R1_SCK P32
#define CI24R1_DATA_OUT() GPIO_P3_SetMode(GPIO_Pin_4, GPIO_Mode_Output_PP)
#define CI24R1_DATA_IN() GPIO_P3_SetMode(GPIO_Pin_4, GPIO_Mode_Input_HIP)
#define CI24R1_DATA_LOW() CI24R1_MOSI = 0
#define CI24R1_DATA_HIGH() CI24R1_MOSI = 1
#define CI24R1_DATA_READ() CI24R1_MOSI
#define CI24R1_CLK_LOW() CI24R1_SCK = 0
#define CI24R1_CLK_HIGH() CI24R1_SCK = 1
#define CI24R1_NSS_LOW() CI24R1_CSN = 0
#define CI24R1_NSS_HIGH() CI24R1_CSN = 1
#define CI24R1_CE_LOW() CI24R1_WriteReg(CI24R1_CMD_CE_OFF, CI24R1_CMD_NOP)
#define CI24R1_CE_HIGH() CI24R1_WriteReg(CI24R1_CMD_CE_ON, CI24R1_CMD_NOP)
模拟SPI基础通信
void CI24R1_WriteByte(uint8_t value)
{
uint8_t i = 0;
CI24R1_CLK_LOW();
CI24R1_DATA_OUT();
for (i = 0; i < 8; i++)
{
CI24R1_CLK_LOW();
if (value & 0x80)
{
CI24R1_DATA_HIGH();
}
else
{
CI24R1_DATA_LOW();
}
CI24R1_CLK_HIGH();
value = value << 1;
}
CI24R1_CLK_LOW();
}
uint8_t CI24R1_ReadByte(void)
{
uint8_t i = 0, RxData;
CI24R1_DATA_IN();
CI24R1_CLK_LOW();
for (i = 0; i < 8; i++)
{
RxData = RxData << 1;
CI24R1_CLK_HIGH();
if (CI24R1_DATA_READ())
{
RxData |= 0x01;
}
else
{
RxData &= 0xfe;
}
CI24R1_CLK_LOW();
}
CI24R1_CLK_LOW();
return RxData;
}
Ci24R1 单字节命令, 寄存器读写
对nRF24L01熟悉的都知道其寄存器读写的方式, 其实是两个字节的通信, Ci24R1比较特殊的地方在于有一个单字节的写命令, 用于切换DATA Pin的模式
void CI24R1_WriteReg(uint8_t reg,uint8_t value)
{
CI24R1_NSS_LOW();
CI24R1_WriteByte(reg);
CI24R1_WriteByte(value);
CI24R1_NSS_HIGH();
}
uint8_t CI24R1_ReadReg(uint8_t reg)
{
uint8_t reg_val;
CI24R1_NSS_LOW();
CI24R1_WriteByte(reg);
reg_val = CI24R1_ReadByte();
CI24R1_NSS_HIGH();
return reg_val;
}
void CI24R1_WriteCmd(uint8_t cmd)
{
CI24R1_NSS_LOW();
CI24R1_WriteByte(cmd);
CI24R1_NSS_HIGH();
}
Ci24R1 的多字节读写命令
void CI24R1_WriteFromBuf(uint8_t reg, const uint8_t *pBuf, uint8_t len)
{
uint8_t ctr;
CI24R1_NSS_LOW();
CI24R1_WriteByte(reg);
for (ctr = 0; ctr < len; ctr++)
{
CI24R1_WriteByte(*pBuf++);
}
CI24R1_NSS_HIGH();
}
void CI24R1_ReadToBuf(uint8_t reg, uint8_t *pBuf, uint8_t len)
{
uint8_t ctr;
CI24R1_NSS_LOW();
CI24R1_WriteByte(reg);
for (ctr = 0; ctr < len; ctr++)
{
pBuf[ctr] = CI24R1_ReadByte();
}
CI24R1_NSS_HIGH();
}
Ci24R1 的初始化
初始化有几个需要注意的点
- CONFIG的最后一个bit标识是TX还是RX
- 地址宽度没有特殊情况都用5 bytes
- payload是否变宽, 如果是, 则不需要定义每个pipe的payload宽度, 如果否, 则必须定义对应pipe的payload宽度(CI24R1_REG_RX_PW_Px), 否则不会有接收
- 是否变宽还会影响到 CI24R1_REG_FEATURE 中的一位
- 如果开启ACK, TX地址和RX P0地址一定是一样的, 两个模块之间通信可以使用完全一样的TX和RX P0
开始测试时, 可以使用低码率(250Kbps)加大功率(11dB), 另外模块可以靠的近一点, 例如五六公分, 避免非程序的问题导致调试失败
void CI24R1_Init(void)
{
CI24R1_CE_LOW();
#if (CI24R1_PLOAD_WIDTH == 0)
// Enable dynamic payload length on pipe 0 and pipe 1
CI24R1_WriteReg(CI24R1_CMD_W_REGISTER | CI24R1_REG_DYNPD, 0x03);
CI24R1_WriteReg(CI24R1_CMD_W_REGISTER | CI24R1_REG_FEATURE, 0x07);
#else
// Fixed payload length
CI24R1_WriteReg(CI24R1_CMD_W_REGISTER | CI24R1_REG_DYNPD, 0x00);
CI24R1_WriteReg(CI24R1_CMD_W_REGISTER | CI24R1_REG_FEATURE, 0x03);
// Length of pipe 0
CI24R1_WriteReg(CI24R1_CMD_W_REGISTER | CI24R1_REG_RX_PW_P0, CI24R1_PLOAD_WIDTH);
// Length of pipe 1
CI24R1_WriteReg(CI24R1_CMD_W_REGISTER | CI24R1_REG_RX_PW_P1, CI24R1_PLOAD_WIDTH);
#endif
CI24R1_WriteReg(CI24R1_CMD_W_REGISTER | CI24R1_REG_CONFIG, 0x0E);
// Enable auto ack all pipes
CI24R1_WriteReg(CI24R1_CMD_W_REGISTER | CI24R1_REG_EN_AA, 0x3F);
// Enable all pipes
CI24R1_WriteReg(CI24R1_CMD_W_REGISTER | CI24R1_REG_EN_RXADDR, 0x3F);
// Address width, 0x1:3bytes, 0x02:4bytes, 0x3:5bytes
CI24R1_WriteReg(CI24R1_CMD_W_REGISTER | CI24R1_REG_SETUP_AW, 0x03);
// Resend 500us and 3 times. interval: 250us * ([0, 15] + 1), retries: [0, 15]
CI24R1_WriteReg(CI24R1_CMD_W_REGISTER | CI24R1_REG_SETUP_RETR, (0x01 << 4) | 0x03);
// RF Data Rate 250K 11db
CI24R1_WriteReg(CI24R1_CMD_W_REGISTER | CI24R1_REG_RF_SETUP, CI24R1_RF_SETUP_1M | CI24R1_RF_SETUP_11DB);
CI24R1_CE_HIGH();
}
Ci24R1 发送
发送沿用了厂商给的例子, 在写入发送内容, 拉高CE后, 立即切换IO到输入状态等待发送结果的中断. 如果是MAX_RT中断, 说明发送失败, 需要清空TX_FIFO和标志位.
void CI24R1_SetTxMode(void)
{
uint8_t value;
value = CI24R1_ReadReg(CI24R1_CMD_R_REGISTER | CI24R1_REG_CONFIG);
value &= 0xFE;
CI24R1_WriteReg(CI24R1_CMD_W_REGISTER | CI24R1_REG_CONFIG, value);
}
uint8_t CI24R1_Tx(uint8_t *ucPayload, uint8_t length)
{
uint8_t status;
#if (CI24R1_PLOAD_WIDTH == 0)
CI24R1_WriteFromBuf(CI24R1_CMD_W_TX_PAYLOAD, ucPayload, length);
#else
CI24R1_WriteFromBuf(CI24R1_CMD_W_TX_PAYLOAD, ucPayload, CI24R1_PLOAD_WIDTH);
#endif
CI24R1_CE_HIGH();
CI24R1_WriteCmd(CI24R1_CMD_SELIRQ);
CI24R1_DATA_IN();
while (CI24R1_DATA_READ());
CI24R1_DATA_OUT();
CI24R1_WriteCmd(CI24R1_CMD_SELSPI);
status = CI24R1_ReadStatus();
if (status & CI24R1_FLAG_MAX_RT)
{
CI24R1_WriteReg(CI24R1_CMD_FLUSH_TX, CI24R1_CMD_NOP);
}
// Clear status flags
CI24R1_WriteReg(CI24R1_CMD_W_REGISTER | CI24R1_REG_STATUS, status);
return status;
}
Ci24R1 接收
也沿用了厂商的例子, 切换到输入状态后, 阻塞等待接收中断. 如果测试中, SPI读写没问题, 距离也够近, 但是一直没中断, 可以检查一下
两个模块的TX地址和RX_P0地址, RF Channel是否一致, 是否开启了对应RX Pipe, 如果是固定宽度, 是否在对应的接收pipe上正确设置了.
void CI24R1_SetRxMode(void)
{
uint8_t value;
value = CI24R1_ReadReg(CI24R1_CMD_R_REGISTER | CI24R1_REG_CONFIG);
value |= 0x01;
CI24R1_WriteReg(CI24R1_CMD_W_REGISTER | CI24R1_REG_CONFIG, value);
}
uint8_t CI24R1_Rx(void)
{
uint8_t i, status, rxplWidth;
CI24R1_WriteReg(CI24R1_CMD_FLUSH_RX, CI24R1_CMD_NOP);
CI24R1_WriteReg(CI24R1_CMD_SELIRQ, CI24R1_CMD_NOP);
CI24R1_DATA_IN();
while(CI24R1_DATA_READ());
CI24R1_DATA_OUT();
CI24R1_WriteReg(CI24R1_CMD_SELSPI, CI24R1_CMD_NOP);
status = CI24R1_ReadStatus();
UART1_TxChar('>');
UART1_TxHex(status);
if (status & CI24R1_FLAG_RX_READY)
{
#if CI24R1_PLOAD_WIDTH == 0
rxplWidth = CI24R1_ReadReg(CI24R1_CMD_R_RX_PL_WID);
#else
rxplWidth = CI24R1_PLOAD_WIDTH;
#endif
// Read RX to buffer
CI24R1_ReadToBuf(CI24R1_CMD_R_RX_PAYLOAD, xbuf, rxplWidth);
// Clear status flags
CI24R1_WriteReg(CI24R1_CMD_W_REGISTER | CI24R1_REG_STATUS, status);
UART1_TxChar('>');
for (i = 0; i < rxplWidth; i++)
{
UART1_TxHex(*(xbuf_data + i));
}
}
return status;
}
结束
测试中Ci24R1的通信还是比较稳定的, 因为IO转换加上模拟SPI, 通信的速率和4线SPI的nRF24L01和Si24R1比肯定会有差距, 好处是省了一个IO.
这种芯片市场指向非常明显, 就是面向成本和尺寸敏感的市场, 仅需要GPIO就能使用, 几乎所有的MCU都能兼容. 廉价的玩具和家用电器的遥控, 这些产品大量使用8pin的8位MCU, 这种MCU总共只有6个可用IO, 省一个IO就能增加不少可能性. 市场上还有同类型集成了MCU的型号, 例如XL2401, XL2402, SOP16封装连无线带MCU不到1.4CNY, 可以将成本控制到非常低, 集成后也利于生产和品控.