1 页面简介
uni-app项目中,一个页面就是一个符合Vue SFC规范的 vue 文件。
在 uni-app js 引擎版中,后缀名是
.vue文件或.nvue文件。 这些页面均全平台支持,差异在于当 uni-app 发行到App平台时,.vue文件会使用webview进行渲染,.nvue会使用原生进行渲染。一个页面可以同时存在vue和nvue,在pages.json的路由注册中不包含页面文件名后缀,同一个页面可以对应2个文件名。重名时优先级如下:- 在非app平台,先使用vue,忽略nvue
- 在app平台,使用nvue,忽略vue
在 uni-app x 中,后缀名是
.uvue文件。uni-app x 中没有js引擎和webview,不支持和vue页面并存。uni-app x 在app-android上,每个页面都是一个全屏activity,不支持透明。
2 页面管理
2.1 新建页面
uni-app中的页面,默认保存在工程根目录下的pages目录下。每次新建页面,均需在pages.json中配置pages列表;未在pages.json -> pages 中注册的页面,uni-app会在编译阶段进行忽略。


新建页面时,可以选择是否创建同名目录。创建目录的意义在于:
- 如果你的页面较复杂,需要拆分多个附属的js、css、组件等文件,则使用目录归纳比较合适。
- 如果只有一个页面文件,大可不必多放一层目录。
2.2 删除页面
删除页面时,需做两件工作:
- 删除
.vue文件、.nvue、.uvue文件 - 删除
pages.json -> pages列表项中的配置
2.3 页面改名
操作和删除页面同理,依次修改文件和 pages.json。
2.4 pages.json
pages.json是工程的页面管理配置文件,包括:页面路由注册、页面参数配置(原生标题栏、下拉刷新...)、首页tabbar等众多功能。
2.5 设置应用首页
pages.json -> pages配置项中的第一个页面,作为当前工程的首页(启动页)。
{
"pages": [
{
"path": "pages/index/index", //名字叫不叫index无所谓,位置在第一个,就是首页
"style": {
"navigationBarTitleText": "首页" //页面标题
}
},
{
"path": "pages/my",
"style": {
"navigationBarTitleText": "我的"
}
},
]
}
3 页面内容构成
uni-app 页面基于 vue 规范。一个页面内,有3个根节点标签:
- 模板组件区
<template> - 脚本区
<script> - 样式区
<style>
<template>
<view class="content">
<button @click="buttonClick">{{ title }}</button>
</view>
</template>
<script setup lang="ts">
import {ref} from "vue";
import {onLoad} from "@dcloudio/uni-app";
const title = ref("Hello world") // 定义绑定在页面上的data数据
onLoad(function () {
// 页面启动的生命周期,这里编写页面加载时的逻辑
console.log("页面启动的生命周期");
})
const buttonClick = () => {
console.log("按钮被点了");
}
</script>
<style>
.content {
width: 750rpx;
background-color: white;
}
</style>
3.1 template模板区
template中文名为模板,它类似html的标签。但有2个区别:
- html中
script和style是 html 的二级节点。但在 vue 文件中,template、script、style这3个是平级关系。 - html 中写的是 web 标签,但 vue 的
template中写的全都是 vue 组件,每个组件支持属性、事件、 vue 指令,还可以绑定 vue 的 data 数据。
在vue2中,template 的二级节点只能有一个节点,一般是在一个根 view 下继续写页面组件(如上示例代码)。但在vue3中,template可以有多个二级节点,省去一个层级,如下:
<template>
<view>
<text>标题</text>
</view>
<scroll-view>
</scroll-view>
</template>
可以在 manifest 中切换使用 Vue2 还是 Vue3。注意:uni-app x 中只支持 Vue3。

3.2 script 脚本区
script中编写脚本,可以通过lang属性指定脚本语言。
- 在vue和nvue中,默认是js,可以指定ts。
- 在uvue中,仅支持uts,不管script的lang属性写成什么,都按uts编译。
<script lang="ts">
</script>
3.3 style样式区
style的写法与web的css基本相同。如果页面是nvue或uvue,使用原生渲染而不是webview渲染,那么它们支持的css是有限的。
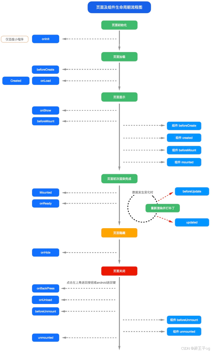
4 页面生命周期
uni-app 页面除支持 Vue 组件生命周期外还支持下方页面生命周期函数,当以组合式 API 使用时,在 Vue2 和 Vue3 中存在一定区别。
| 函数名 | 说明 | 平台差异说明 | 最低版本 |
|---|---|---|---|
| onInit | 监听页面初始化,其参数同 onLoad 参数,为上个页面传递的数据,参数类型为 Object(用于页面传参),触发时机早于 onLoad | 百度小程序 | 3.1.0+ |
| onLoad | 监听页面加载,该钩子被调用时,响应式数据、计算属性、方法、侦听器、props、slots 已设置完成,其参数为上个页面传递的数据,参数类型为 Object(用于页面传参)。 | ||
| onShow | 监听页面显示,页面每次出现在屏幕上都触发,包括从下级页面点返回露出当前页面 | ||
| onReady | 监听页面初次渲染完成,此时组件已挂载完成,DOM 树($el)已可用,注意如果渲染速度快,会在页面进入动画完成前触发 | ||
| onHide | 监听页面隐藏 | ||
| onUnload | 监听页面卸载 | ||
| onResize | 监听窗口尺寸变化 | App、微信小程序、快手小程序 | |
| onPullDownRefresh | 监听用户下拉动作,一般用于下拉刷新 | ||
| onReachBottom | 页面滚动到底部的事件(不是scroll-view滚到底),常用于下拉下一页数据。具体见下方注意事项 | ||
| onTabItemTap | 点击 tab 时触发,参数为Object,具体见下方注意事项 | 微信小程序、QQ小程序、支付宝小程序、百度小程序、H5、App、快手小程序、京东小程序 | |
| onShareAppMessage | 用户点击右上角分享 | 微信小程序、QQ小程序、支付宝小程序、抖音小程序、飞书小程序、快手小程序、京东小程序 | |
| onPageScroll | 监听页面滚动,参数为Object | nvue不支持 | |
| onNavigationBarButtonTap | 监听原生标题栏按钮点击事件,参数为Object | App、H5 | |
| onBackPress | 监听页面返回,返回 event = {from:backbutton、 navigateBack} ,backbutton 表示来源是左上角返回按钮或 android 返回键;navigateBack表示来源是 uni.navigateBack; | app、H5、支付宝小程序 | |
| onNavigationBarSearchInputChanged | 监听原生标题栏搜索输入框输入内容变化事件 | App、H5 | 1.6.0 |
| onNavigationBarSearchInputConfirmed | 监听原生标题栏搜索输入框搜索事件,用户点击软键盘上的“搜索”按钮时触发。 | App、H5 | 1.6.0 |
| onNavigationBarSearchInputClicked | 监听原生标题栏搜索输入框点击事件(pages.json 中的 searchInput 配置 disabled 为 true 时才会触发) | App、H5 | 1.6.0 |
| onShareTimeline | 监听用户点击右上角转发到朋友圈 | 微信小程序 | 2.8.1+ |
| onAddToFavorites | 监听用户点击右上角收藏 | 微信小程序、QQ小程序 | 2.8.1+ |
4.1 Vue2 页面及组件生命周期流程图

4.2 Vue3 页面及组件生命周期流程图

4.3 页面加载时序介绍
接下来我们介绍onLoad、onReady、onShow的先后关系,页面加载的详细流程。
- uni-app框架,首先根据pages.json的配置,创建页面:所以原生导航栏是最快显示的。页面背景色也应该在这里配置。
- 根据页面template里的组件,创建dom。:这里的dom创建仅包含第一批处理的静态dom。对于通过js/uts更新data然后通过v-for再创建的列表数据,不在第一批处理。要注意一个页面静态dom元素过多,会影响页面加载速度。在uni-app x Android版本上,可能会阻碍页面进入的转场动画。 因为此时,页面转场动画还没有启动。
- 触发onLoad:此时页面还未显示,没有开始进入的转场动画,页面dom还不存在。所以这里不能直接操作dom(可以修改data,因为vue框架会等待dom准备后再更新界面);在 app-uvue 中获取当前的activity拿到的是老页面的activity,只能通过页面栈获取activity。onLoad比较适合的操作是:接受上页的参数,联网取数据,更新data。手机都是多核的,uni.request或云开发联网,在子线程运行,不会干扰UI线程的入场动画,并行处理可以更快的拿到数据、渲染界面。但onLoad里不适合进行大量同步耗时运算,因为此时转场动画还没开始。尤其uni-app x 在 Android上,onLoad里的代码(除了联网和加载图片)默认是在UI线程运行的,大量同步耗时计算很容易卡住页面动画不启动。除非开发者显式指定在其他线程运行。
- 转场动画开始:新页面开始进入的转场动画,动画默认耗时300ms,可以在路由API中调节时长。
- 页面onReady:第2步创建dom是虚拟dom,dom创建后需要经历一段时间,UI层才能完成了页面上真实元素的创建,即触发了onReady。onReady后,页面元素就可以自由操作了,比如ref获取节点。同时首批界面也渲染了。注意:onReady和转场动画开始、结束之间,没有必然的先后顺序,完全取决于dom的数量和复杂度。如果元素排版和渲染够快,转场动画刚开始就渲染好了;大多情况下,转场动画走几格就看到了首批渲染内容;如果元素排版和渲染过慢,转场动画结束都没有内容,就会造成白屏。联网进程从onLoad起就在异步获取数据更新data,如果服务器速度够快,第二批数据也可能在转场动画结束前渲染。
- 转场动画结束:再次强调,5和6的先后顺序不一定,取决于首批dom渲染的速度。
4.4 页面加载常见问题
了解了页面加载时序原理,我们就知道如何避免页面加载常见的问题:
- 优化白屏的方法:
- 页面dom太多,注意有的组件写的不好,会拖累整体页面。uni-app x 里减少dom数量的策略
- 联网不要在onReady里,那样太慢了,在onLoad里早点联网
- 在pages.json里配置原生导航栏和背景色
- 有的页面template内容非常少,整页就是一个需要联网加载的列表,这会造成虽然首批dom飞快渲染了,但页面其实还是白的,联网后才能显示字和图。 此时需要在template里做一些简单占位组件,比如loading组件、骨架屏,让本地先显示一些内容。
- 卡住动画不启动的原因:
- 页面dom太多,注意有的组件写的不好,会拖累整体页面。uni-app x 里减少dom数量的策略
- onLoad里执行了耗时的同步计算
4.5 onShow和onHide
- 注意页面显示,是一个会重复触发的事件。a页面刚进入时,会触发a页面的onShow。
- 当a跳转到b页面时,a会触发onHide,而b会触发onShow。
- 但当b被关闭时,b会触发onUnload,此时a再次显示出现,会再次触发onShow。
- 在tabbar页面(指pages.json里配置的tabbar),不同tab页面互相切换时,会触发各自的onShow和onHide。
4.5 onInit
- 仅百度小程序基础库 3.260 以上支持 onInit 生命周期
- 其他版本或平台可以同时使用 onLoad 生命周期进行兼容,注意避免重复执行相同逻辑
- 不依赖页面传参的逻辑可以直接使用 created 生命周期替代
4.6 onLoad
uni-app x android平台,如需获取 activity 实例,此时当前页面的activity 实例并未创建完成,会获取到上一个页面的activity 实例(首页会获取应用默认的activity 实例)。如需获取当前页面的activity 实例,应在onShow或onReady生命周期中获取。
4.7 onReachBottom
可在pages.json里定义具体页面底部的触发距离 onReachBottomDistance,比如设为50,那么滚动页面到距离底部50px时,就会触发onReachBottom事件。如使用scroll-view导致页面没有滚动,则触底事件不会被触发。scroll-view滚动到底部的事件请参考scroll-view的文档。
4.8 onPageScroll
| 属性 | 类型 | 说明 |
|---|---|---|
| scrollTop | Number | 页面在垂直方向已滚动的距离(单位px) |
onPageScroll : function(e) { //nvue暂不支持滚动监听,可用bindingx代替
console.log("滚动距离为:" + e.scrollTop);
},
onPageScroll里不要写交互复杂的js,比如频繁修改页面。因为这个生命周期是在渲染层触发的,在非h5端,js是在逻辑层执行的,两层之间通信是有损耗的。如果在滚动过程中,频发触发两层之间的数据交换,可能会造成卡顿。(uvue在app端无此限制)- 在webview渲染时,比如app-vue、微信小程序、H5中,也可以使用wxs监听滚动;在app-nvue中,可以使用bindingx监听滚动。
- 如果想实现滚动时标题栏透明渐变,在App和H5下,可在pages.json中配置titleNView下的type为transparent。(uni-app x不支持)
- 如果需要滚动吸顶固定某些元素,推荐使用css的粘性布局。插件市场也有其他js实现的吸顶插件,但性能不佳,需要时可自行搜索。(uni-app x可自由在uts中设置固定位置)
4.9 onBackPress
| 属性 | 类型 | 说明 |
|---|---|---|
| from | String | 触发返回行为的来源:'backbutton'——左上角导航栏按钮及安卓返回键;'navigateBack'——uni.navigateBack() 方法。支付宝小程序端不支持返回此字段 |
onBackPress(function (options) {
// 监听物理返回键事件
console.log('from:' + options.from)
})
onBackPress上不可使用async,会导致无法阻止默认返回- iOS 端侧滑返回不会触发
onBackPress - 支付宝小程序只有真机可以监听到非
navigateBack引发的返回事件(使用小程序开发工具时不会触发onBackPress),不可以阻止默认返回行为
4.10 onTabItemTap
| 属性 | 类型 | 说明 |
|---|---|---|
| index | Number | 被点击tabItem的序号,从0开始 |
| pagePath | String | 被点击tabItem的页面路径 |
| text | String | 被点击tabItem的按钮文字 |
onTabItemTap(function (e) {
console.log(e);
// e的返回格式为json对象: {"index":0,"text":"首页","pagePath":"pages/index/index"}
})
- onTabItemTap常用于点击当前tabitem,滚动或刷新当前页面。如果是点击不同的tabitem,一定会触发页面切换。
- 如果想在App端实现点击某个tabitem不跳转页面,不能使用onTabItemTap,可以使用plus.nativeObj.view 放一个区块盖住原先的tabitem,并拦截点击事件。
- 支付宝小程序平台onTabItemTap表现为点击非当前tabitem后触发,因此不能用于实现点击返回顶部这种操作
4.11 onNavigationBarButtonTap
| 属性 | 类型 | 说明 |
|---|---|---|
| index | Number | 原生标题栏按钮数组的下标 |
onNavigationBarButtonTap(function (e) {
console.log(e);
// e的返回格式为json对象:{"text":"测试","index":0}
})
5 组件生命周期
uni-app 组件支持的生命周期,与vue标准组件的生命周期相同。这里没有页面级的onLoad等生命周期:
| 函数名 | 说明 | 平台差异说明 | 最低版本 |
|---|---|---|---|
| beforeCreate | 在实例初始化之前被调用。 | ||
| created | 在实例创建完成后被立即调用。 | ||
| beforeMount | 在挂载开始之前被调用。 | ||
| mounted | 挂载到实例上去之后调用。 注意:此处并不能确定子组件被全部挂载,如果需要子组件完全挂载之后在执行操作可以使用$nextTick |
||
| beforeUpdate | 数据更新时调用,发生在虚拟 DOM 打补丁之前。 | 仅H5平台支持 | |
| updated | 由于数据更改导致的虚拟 DOM 重新渲染和打补丁,在这之后会调用该钩子。 | 仅H5平台支持 | |
| beforeDestroy | 实例销毁之前调用。在这一步,实例仍然完全可用。 | ||
| destroyed | Vue 实例销毁后调用。调用后,Vue 实例指示的所有东西都会解绑定,所有的事件监听器会被移除,所有的子实例也会被销毁。 |
6 页面调用接口
6.1 getApp()
getApp() 函数用于获取当前应用实例,一般用于获取globalData。也可通过应用实例调用 App.vue methods 中定义的方法。
const app = getApp()
console.log(app.globalData)
app.doSomething() // 调用 App.vue methods 中的 doSomething 方法
- 不要在定义于
App()内的函数中,或调用App前调用getApp(),可以通过this.$scope获取对应的app实例 - 通过
getApp()获取实例之后,不要私自调用生命周期函数。 - 当在首页
nvue中使用getApp()不一定可以获取真正的App对象。对此提供了const app = getApp({allowDefault: true})用来获取原始的App对象,可以用来在首页对globalData等初始化
6.2 getCurrentPages()
getCurrentPages() 函数用于获取当前页面栈的实例,以数组形式按栈的顺序给出,数组中的元素为页面实例,第一个元素为首页,最后一个元素为当前页面。每个页面实例的方法属性列表:
| 方法 | 描述 | 平台说明 |
|---|---|---|
| page.$getAppWebview() | 获取当前页面的webview对象实例 | App |
| page.route | 获取当前页面的路由 |
getCurrentPages() 仅用于展示页面栈的情况,请勿修改页面栈,以免造成页面状态错误。
页面关闭时,对应页面实例会在页面栈中删除。
navigateTo,redirectTo只能打开非 tabBar 页面。switchTab只能打开tabBar页面。reLaunch可以打开任意页面。- 页面底部的
tabBar由页面决定,即只要是定义为tabBar的页面,底部都有tabBar。 - 不能在首页
onReady之前进行页面跳转。
6.3 $getAppWebview()
uni-app 在 getCurrentPages()获得的页面里内置了一个方法 $getAppWebview() 可以得到当前webview的对象实例,从而实现对 webview 更强大的控制。在 html5Plus 中,plus.webview具有强大的控制能力。但uni-app框架有自己的窗口管理机制,请不要自己创建和销毁webview,如有需求覆盖子窗体上去,请使用原生子窗体subNvue。
注意:此方法仅 App 支持
onLoad(function () {
/* 获取屏幕信息 */
let pages = getCurrentPages();
let page: any = pages[pages.length - 1];
let ws = page.$getAppWebview();
console.log(currentWebview.id); //获得当前webview的id
console.log(currentWebview.isVisible()); //查询当前webview是否可见
})
7 页面通讯
7.1 uni.$emit(eventName,OBJECT)
触发全局的自定义事件。附加参数都会传给监听器回调。
| 属性 | 类型 | 描述 |
|---|---|---|
| eventName | String | 事件名 |
| OBJECT | Object | 触发事件携带的附加参数 |
uni.$emit('update',{msg:'页面更新'})
7.2 uni.$on(eventName,callback)
监听全局的自定义事件。事件可以由 uni.$emit 触发,回调函数会接收所有传入事件触发函数的额外参数。
| 属性 | 类型 | 描述 |
|---|---|---|
| eventName | String | 事件名 |
| callback | Function | 事件的回调函数 |
uni.$on('update',function(data){
console.log('监听到事件来自 update ,携带参数 msg 为:' + data.msg);
})
7.3 uni.$once(eventName,callback)
监听全局的自定义事件。事件可以由 uni.$emit 触发,但是只触发一次,在第一次触发之后移除监听器。
| 属性 | 类型 | 描述 |
|---|---|---|
| eventName | String | 事件名 |
| callback | Function | 事件的回调函数 |
uni.$once('update',function(data){
console.log('监听到事件来自 update ,携带参数 msg 为:' + data.msg);
})
7.4 uni.$off(eventName, callback)
移除全局自定义事件监听器。
| 属性 | 类型 | 描述 |
|---|---|---|
| eventName | String | 事件名 |
| callback | Function | 事件的回调函数 |
- 如果没有提供参数,则移除所有的事件监听器;
- 如果只提供了事件,则移除该事件所有的监听器;
- 如果同时提供了事件与回调,则只移除这个回调的监听器;
- 提供的回调必须跟$on的回调为同一个才能移除这个回调的监听器;
$emit、$on、$off常用于跨页面、跨组件通讯,这里为了方便演示放在同一个页面
<template>
<view class="content">
<view class="data">
<text>{{ val }}</text>
</view>
<button type="primary" @click="comunicationOff">结束监听</button>
</view>
</template>
<script setup lang="ts">
import {ref} from 'vue'
import {onLoad} from "@dcloudio/uni-app";
const val = ref(0)
onLoad(() => {
setInterval(() => {
uni.$emit('add', {
data: 2
})
}, 1000)
uni.$on('add', add)
})
const comunicationOff = () => {
uni.$off('add', add)
}
const add = (e: any) => {
val.value += e.data
}
</script>
<style>
.content {
display: flex;
flex-direction: column;
align-items: center;
justify-content: center;
}
.data {
text-align: center;
line-height: 40px;
margin-top: 40px;
}
button {
width: 200px;
margin: 20px 0;
}
</style>
- uni.$emit、 uni.$on 、 uni.$once 、uni.$off 触发的事件都是 App 全局级别的,跨任意组件,页面,nvue,vue 等
- 使用时,注意及时销毁事件监听,比如,页面 onLoad 里边 uni.$on 注册监听,onUnload 里边 uni.$off 移除,或者一次性的事件,直接使用 uni.$once 监听
8 路由
uni-app页面路由为框架统一管理,开发者需要在pages.json里配置每个路由页面的路径及页面样式。类似小程序在 app.json 中配置页面路由一样。所以 uni-app 的路由用法与 Vue Router 不同,如仍希望采用 Vue Router 方式管理路由,可在插件市场搜索 Vue-Router
uni-app 有两种页面路由跳转方式:使用navigator组件跳转、调用API跳转。
页面返回时会自动关闭 loading 及 toast, modal 及 actionSheet 不会自动关闭。页面关闭时,只是销毁了页面实例,未完成的网络请求、计时器等副作用需开发者自行处理。
9 页面栈
框架以栈的形式管理当前所有页面, 当发生路由切换的时候,页面栈的表现如下:
| 路由方式 | 页面栈表现 | 触发时机 |
|---|---|---|
| 初始化 | 新页面入栈 | uni-app 打开的第一个页面 |
| 打开新页面 | 新页面入栈 | 调用 API uni.navigateTo 、使用组件 <navigator open-type="navigate"/> |
| 页面重定向 | 当前页面出栈,新页面入栈 | 调用 API uni.redirectTo 、使用组件 <navigator open-type="redirectTo"/> |
| 页面返回 | 页面不断出栈,直到目标返回页 | 调用 API uni.navigateBack 、使用组件 <navigator open-type="navigateBack"/>、用户按左上角返回按钮、安卓用户点击物理back按键 |
| Tab 切换 | 页面全部出栈,只留下新的 Tab 页面 | 调用 API uni.switchTab 、使用组件 <navigator open-type="switchTab"/> 、用户切换 Tab |
| 重加载 | 页面全部出栈,只留下新的页面 | 调用 API uni.reLaunch 、使用组件 <navigator open-type="reLaunch"/> |
10 页面代码规范介绍
uni-app 支持在 template 模板中嵌套 <template/> 和 <block/>,用来进行条件渲染和 列表渲染。<template/> 和 <block/> 并不是一个组件,它们仅仅是一个包装元素,不会在页面中做任何渲染,只接受控制属性。<block/> 在不同的平台表现存在一定差异,推荐统一使用 <template/>。
<template>
<view>
<template v-if="test">
<view>test 为 true 时显示</view>
</template>
<template v-else>
<view>test 为 false 时显示</view>
</template>
</view>
</template>
<template>
<view>
<block v-for="(item,index) in list" :key="index">
<view>{{item}} - {{index}}</view>
</block>
</view>
</template>
11 nvue 开发与 vue 开发的常见区别
基于原生引擎的渲染,虽然还是前端技术栈,但和 web 开发肯定是有区别的。
- nvue 页面控制显隐只可以使用
v-if不可以使用v-show - nvue 页面只能使用
flex布局,不支持其他布局方式。页面开发前,首先想清楚这个页面的纵向内容有什么,哪些是要滚动的,然后每个纵向内容的横轴排布有什么,按 flex 布局设计好界面。 - nvue 页面的布局排列方向默认为竖排(
column),如需改变布局方向,可以在manifest.json->app-plus->nvue->flex-direction节点下修改,仅在 uni-app 模式下生效。 - nvue 页面编译为 H5、小程序时,会做一件 css 默认值对齐的工作。因为 weex 渲染引擎只支持 flex,并且默认 flex 方向是垂直。而 H5 和小程序端,使用 web 渲染,默认不是 flex,并且设置
display:flex后,它的 flex 方向默认是水平而不是垂直的。所以 nvue 编译为 H5、小程序时,会自动把页面默认布局设为 flex、方向为垂直。当然开发者手动设置后会覆盖默认设置。 - 文字内容,必须、只能在
<text>组件下。不能在<div>、<view>的text区域里直接写文字。否则即使渲染了,也无法绑定 js 里的变量。 - 只有
text标签可以设置字体大小,字体颜色。 - 布局不能使用百分比、没有媒体查询。
- nvue 切换横竖屏时可能导致样式出现问题,建议有 nvue 的页面锁定手机方向。
- 支持的 css 有限,不过并不影响布局出你需要的界面,
flex还是非常强大的。 - 不支持背景图。但可以使用
image组件和层级来实现类似 web 中的背景效果。因为原生开发本身也没有 web 这种背景图概念 - css 选择器支持的比较少,只能使用 class 选择器。
- nvue 的各组件在安卓端默认是透明的,如果不设置
background-color,可能会导致出现重影的问题。 class进行绑定时只支持数组语法。- Android 端在一个页面内使用大量圆角边框会造成性能问题,尤其是多个角的样式还不一样的话更耗费性能。应避免这类使用。
- nvue 页面没有
bounce回弹效果,只有几个列表组件有bounce效果,包括list、recycle-list、waterfall。 - 原生开发没有页面滚动的概念,页面内容高过屏幕高度并不会自动滚动,只有部分组件可滚动(
list、waterfall、scroll-view/scroller),要滚得内容需要套在可滚动组件下。这不符合前端开发的习惯,所以在 nvue 编译为 uni-app 模式时,给页面外层自动套了一个scroller,页面内容过高会自动滚动。(组件不会套,页面有recycle-list时也不会套)。后续会提供配置,可以设置不自动套。 - 在 App.vue 中定义的全局 js 变量不会在 nvue 页面生效。
globalData和vuex是生效的。 - App.vue 中定义的全局 css,对 nvue 和 vue 页面同时生效。如果全局 css 中有些 css 在 nvue 下不支持,编译时控制台会报警,建议把这些不支持的 css 包裹在条件编译里,
APP-PLUS-NVUE - 不能在
style中引入字体文件,nvue 中字体图标的使用参考:加载自定义字体。如果是本地字体,可以用plus.io的 API 转换路径。 - 目前不支持在 nvue 页面使用
typescript/ts。 - 强烈建议在 nvue 页面使用原生导航栏。nvue 的渲染速度再快,也没有原生导航栏快。原生排版引擎解析
json绘制原生导航栏耗时很少,而解析 nvue 的 js 绘制整个页面的耗时要大的多,尤其在新页面进入动画期间,对于复杂页面,没有原生导航栏会在动画期间产生整个屏幕的白屏或闪屏。