蒸散(又称蒸散发)估算是开展水资源管理、洪水预报、海绵城市成效评估、农业节水灌溉、水源涵养评估、生态需水评估等应用实践过程的关键环节,因此准确计算和模拟地表蒸散显得尤为重要。与此同时,蒸散也是陆地表层最重要的水循环过程之一,与区域与全球能量收支,生态系统碳收支密切关联。因此预测与评估地表蒸散的大小与时空变化是气候科学、水文学、生态学领域的重点。目前地表蒸散估算的方法多样,但有的过于简单,机理性与准确性不够,有的又过于复杂,适用性较差。SWH模型是近年来基于水汽传输原理发展的蒸散估算机理模型,该模型兼具机理性与普适性,在站点与区域尺度应用具有广泛前景。本次将系统梳理当前地表蒸散模拟的相关理论方法与发展趋势,介绍SWH模型的原理与优势,讲解蒸散及其组分(土壤蒸发、植被蒸腾等)模拟的过程,掌握从站点到区域尺度蒸散的模拟。

阅读全文点击《【SWH模型】陆地生态系统蒸散模拟理论、蒸散估算、站点及区域尺度模拟》
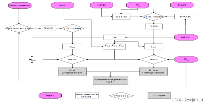
一、陆地生态系统蒸散从站点到区域的模拟
1.蒸散的含义与研究意义
2.蒸散模拟的意义、原理与科学问题
3.从站点到区域蒸散模拟的思路
4.SWH模型的研发与应用案例
二、蒸散的含义与观测方法
1.基于蒸渗仪观测蒸散的原理与方法
2.基于波文比观测蒸散的原理与方法
3.基于涡度(动)相关通量技术的监测蒸散的原理与方法(重点介绍)。
三、蒸散的估算方法
1.蒸散模拟的背景与理论;
2.蒸散估算的经验统计法;
3.蒸散估算的水分平衡法;
4. 其他蒸散模拟的常见方法与模型;
5.基于彭曼方程的蒸散估算理论(重点讲授彭曼方程的推导)
四、基于Shuttle-Wallace (SW)模型SWH模型的发展
1.基于SW模型的蒸散模拟理论;
2.SWH模型的发展思路与应用前景;
3.SWH模型与现有蒸散模型和产品(如MODIS蒸散 产品)的优势;
4.基于SWH模型的相关研究成果介绍(包括对生态系统水分利用效率的评估、国家生态工程效益评估、脆弱区生态系统功能评估、全球气候变化影响评估等)。
五、SWH蒸散模型驱动变量的获取和计算
1. 蒸散模拟相关驱动变量(降水、辐射、风速、相对湿度、植被指数等)的估算与监测方法;
2. 下行短波辐射、下行长波辐射、上行短波辐射、上行长波辐射、净辐射的含义、观测与估算;
3.相对湿度、饱和水汽压差的观测与估算;
4.常用植被指数遥感数据的含义与获取方法;

六、遥感植被指数数据的获取与平滑处理
基于TIMESAT的遥感植被指数平滑处理方法。

七、站点尺度蒸散的模拟
1. 模型驱动数据的说明;
2. 模型驱动数据的预处理;
3.Matlab介绍与基本操作;

4.基于蒙特卡洛的模型参数优化方法;
5.模型参数与驱动数据敏感性分析;
6.模拟结果验证;
7.模拟结果的解析。
八、站点尺度蒸散的模拟结果的解析与论文撰写思路
1. 模拟结果的验证;
2. 模型输出的蒸散(及其组分)与环境因子关系的解析;
3.模型在作物需水、农业节水灌溉等方面的应用。
九、区域尺度蒸散的模拟前期准备
1. 区域尺度蒸散模拟的思路与方法;
2.模型驱动数据的说明;
3.常用区域气候遥感数据库介绍;
4.遥感数据的下载与去云预处理以及缺失数据的插补方法;
十、区域尺度蒸散的模拟

模型驱动数据的准备(包括气象数据和遥感数据的整理与格式归一化处理);
区域尺度模型参数化解决方案介绍(整合分析、数据同化);
模拟结果验证与分析。

讨论蒸散模型在流域水管理、植被水源涵养功能评估、区域生态需水评估、全球变化影响等方面的应用。