视频链接
题目:3.8.1 直接耦合多级放大电路调试方法的研究
一、仿真电路
在图中所示两级直接耦合放大电路中,第一级为双端输入、单端输出差分放大电路,放大管Q1、Q2和恒流源电路中的晶体管Q3均为2N2222A, β=220,rbb′=130Ω;
稳压管的型号为IN4730A,稳定电压为3.891V;第二级为PNP型管组成的共射放大电路,管子型号为2N3720,。β=133,rbb′=10Ω。
二、仿真目的
1.调整两级放大电路的集电极电阻R₁、R₅(其余电阻阻值如图所标注保持不变),使电路静态时放大管Q4的集电极电位为2~3V,以保证电路的最大不失真输出电压尽可能大些;而且使电路电压放大倍数的数值大于500。
2.在满足上述条件下,研究电路共模抑制比的测试方法和温度对电路静态工作点的影响。

图1
三、仿真内容
1.根据仿真目的确定部分电路参数
利用参数扫描分析或者累试的方法,结合虚拟仪器的测试调整R₁和R₅阻值,使之满足Q4
集电极静态电位在2~3V之间,且|Au˙|>500。
在图3.8.1中,用自左至右三个万用表的直流电压挡,分别测量Q2集电极、Q4集电极和Q4发射极静态电位;用函数发生器给放大电路输入频率为100 Hz、峰-峰值为2mV的正弦波电压,用示波器测量Q2集电极、Q4集电极的交流信号的峰值电压。参数调试结果如图中标注,测试数据见万用表和示波器的读数。

静态数据整理如表所示。

2.测试电路的共模抑制比
加共模信号,从示波器可读出输出电压的峰值,得到共模电压放大倍数,从而得共模抑制比。测试电路如图所示。

测试结果及分析见表。

利用分立元件搭建实际硬件电路很难保证差分电路的对称性,同时其恒流源电路也不是理想恒流源,因此共模放大倍数比较大,共模抑制比比较小。这里采用了器件的真实模型,虽然解决了对称性问题,但没有解决恒流源的理想化问题,故而共模放大倍数不是零,共模抑制比不是无穷大。尽管如此,与实际的分立元件电路比较,这两项指标已相当优秀了。
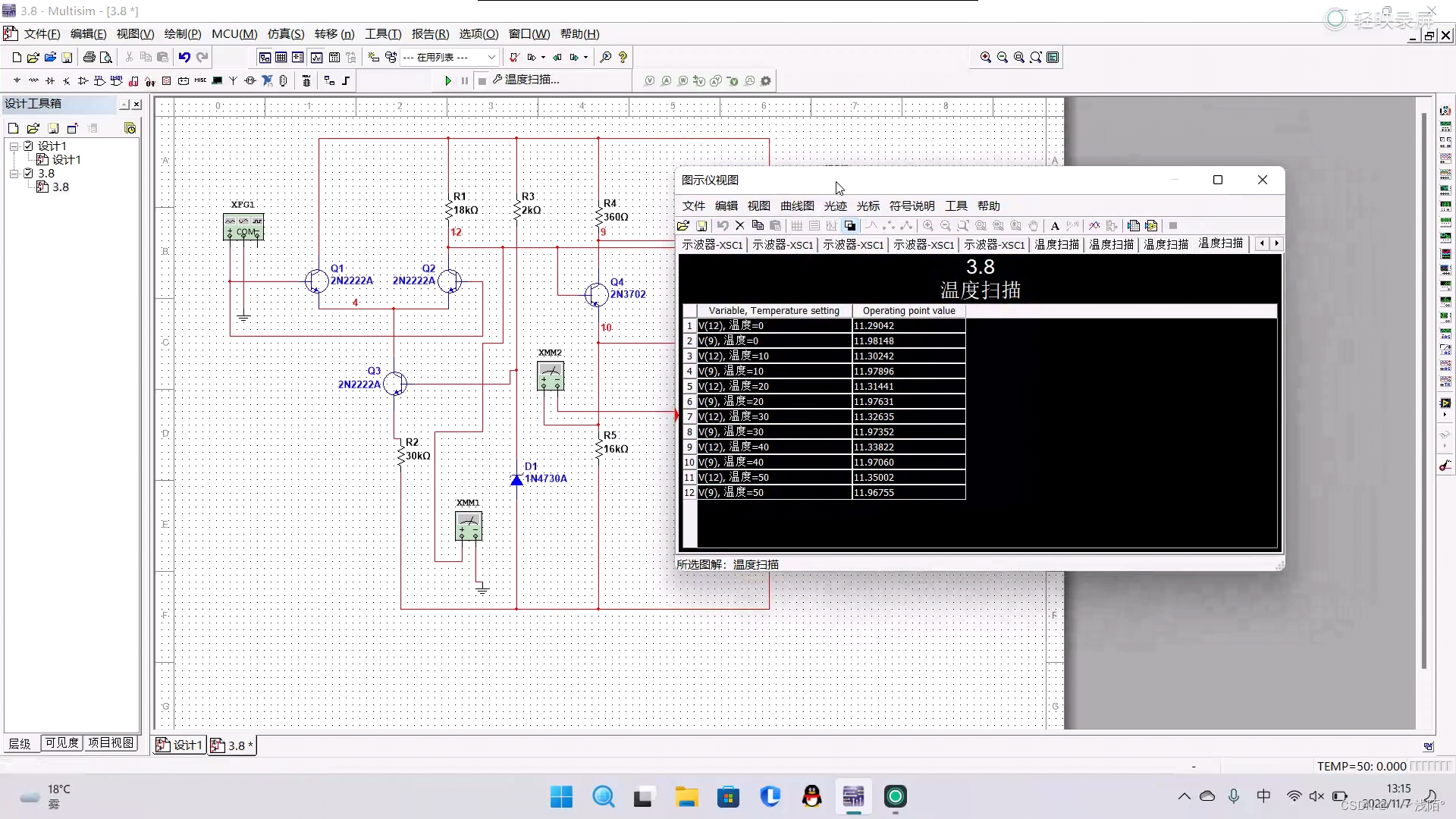
3.温度对静态工作点的影响
在Multisim环境下,默认温度是27℃。利用“温度扫描分析”(Temperature Sweep Analysis)能够了解温度对静态工作点的影响。首先设置温度的起始值(0℃)、终了值(50℃)和点数(步长为10℃),然后确定扫描对象Q2集电极(S6)和Q4集电极(S5)的电位,最后按扫描键,结果如图所示。

从扫描结果可以看出,Q2集电极电位变化较小,这是因为差分放大电路中恒流源电路的共模负反馈作用很强,使之温度漂移不明显。而第二级电路直流负反馈较弱,因而随着温度的升高,Q4集电极电位不断升高,即Q4集电极电阻上电压不断增大,说明其集电极电流增大,管压降减小,Q点明显漂移。Q点变化,将引起一系列动态参数的变化;因此,如果直接耦合放大电路不解决温度漂移的问题就不能成为实用电路。
四、总结
1.由于直接耦合放大电路各级之间的静态工作点相互影响,在变化某一电路参数时会引起多个静态参数变化,直接在硬件电路中进行调试比较困难;因此,应通过EDA软件调整电路参数使之基本达到预期结果,再搭建电路,进行实际测试。利用参数扫描分析或累试的方法均可较快地确定电路参数,而且电路仿真时应采用实际所用元器件的模型参数,仿真对硬件实现才有指导意义。
2.图1所示电路可等效为一个双端输入单端输出的差分放大电路,可用对差分放大电路的评价方法来测评其性能好坏,其电压放大倍数就是差模放大倍数。
3.实际的差分放大电路的共模放大倍数不可能为零,即共模抑制比不可能无穷大;而且仿真表明,图1所示电路在温度变化时第二级Q点的变化很大,因此直接耦合多级放大电路需引入足够强的直流负反馈才能稳定静态工作点,克服漂移,也才能成为实用电路。
题目:3.8.2 消除互补输出级交越失真方法的研究
一、仿真电路
基本互补电路和消除交越失真互补输出级如图所示。晶体管采用NPN型晶体管2N3904和PNP型晶体管2N3906。二极管采用1N4009。

在实际的实验中,几乎不可能得到具有较为理想对称特性的NPN型和PNP型管,但是在Multisim中却可以做到。因此,可以看到只受晶体管输入特性影响(不受其它因素影响)所产生的失真和消除这种失真的方法。
二、仿真内容
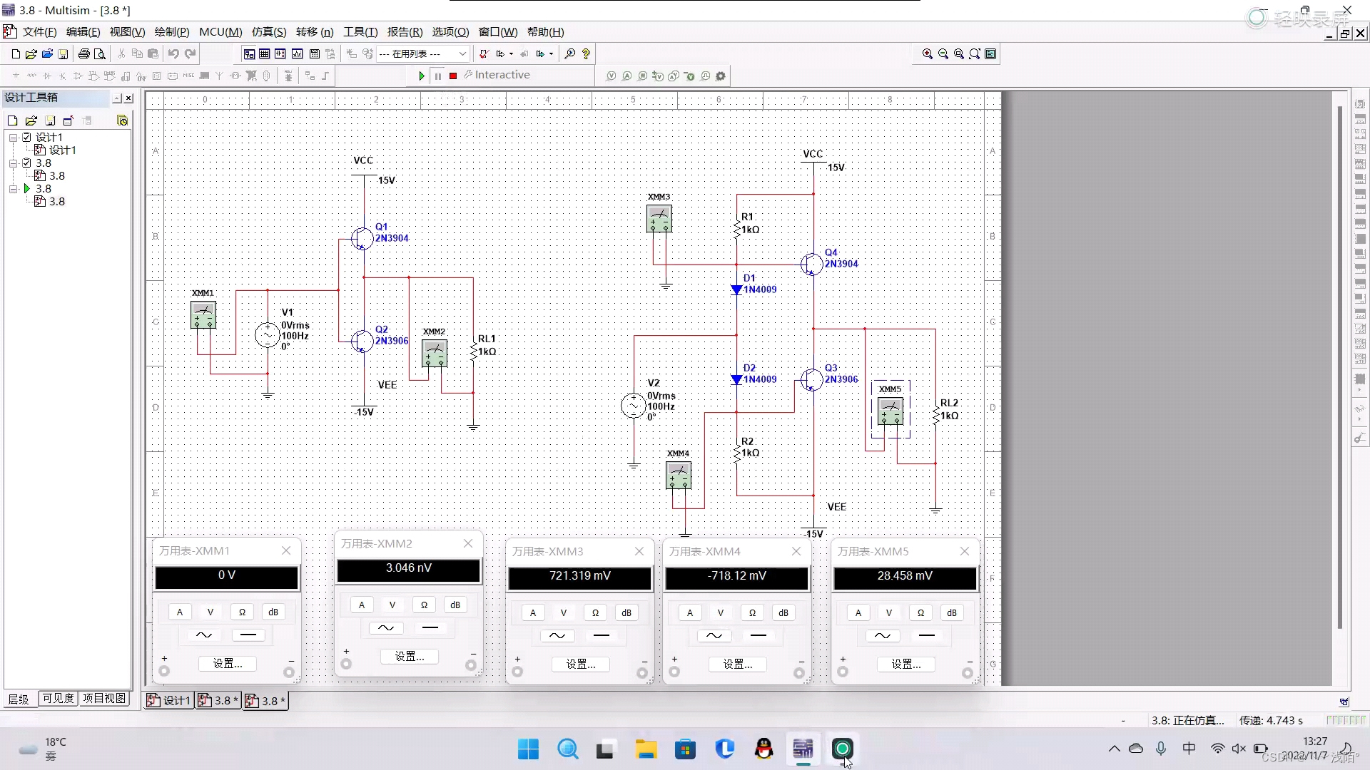
1.利用直流电压表测量两个电路中晶体管基极和发射极电位,得到静态工作点,如图所示。各电压表所测量的电压如图中所标注。

2.用示波器分别观察两个电路输入信号波形和输出信号波形,并测试输出电压的幅值。如图所示。Channel A为输入电压波形, Channel B为输出电压波形。

三、仿真结果
仿真结果如图所示

四、总结
1.对基本互补电路的测试可得到如下结论:
(1)静态时晶体管基极和发射极的直流电压均为0,静态功耗小。
(2)由于输入电压小于b-e间的开启电压时两只晶体管均截止,输出信号波形明显产生了交越失真,且输出电压峰值小于输入电压峰值。
2.对消除交越失真的互补输出级的测试可得到如下结论:
(1)晶体管基极直流电位 UB3≈−UB4=721mV,
表明两只管子在静态均处于导通状态,发射极的直流电位 UE3≈14.7mV,很接近0,说明管子具有很好的对称性。 UB3≠−UB4、UE3≠0
的原因仍在于NPN型晶体管2N3904和PNP型晶体管2N3906的不对称性。
(2)输入电压的峰值为2V,有效值约1.414V。在动态测试中, Ub3=Ub4=1.406V≈Ui,
说明在动态的近似分析中可将T₃和T₄的基极与输入端看成为一个点。
(3)输出电压峰值与输入电压峰值相差无几,且输出信号波形没有产生失真,说明合理设置静态工作点是消除交越失真的基本方法,且使电路的跟随特性更好。