目录
此为本人学习ADC系列的文章,欢迎指导和讨论。不用作商业用途
55mW,10-bit,40-Ms/s奈奎斯特率CMOS ADC
1 指标和性能
是一个可以采样输入频率为100 MHz以上的低功率10位转换器。
工艺:double-poly,triple-metal 0.35μm CMOS。
架构:pipelined ADC 流水线架构
1.1 静态指标
在40 MHz采样时DNL:±0.3 LSB, INL: ±0.75 LSB。奈奎斯特率fin=fs/2=20 MHz。
1.2 动态指标
考虑噪声和失真的情况下,输入fin=20M,ENOB=9.55。
SFDR(Spurious-Free Dynamic range):大于72dB。无杂散动态范围,SFDR提高,则噪声水平下降,灵敏度提高。衡量线性度。
THD:小于-70dB。运放的总谐波失真。是指用信号源输入系统到时,输出信号比输入信号多出的额外谐波成分。
注意:两个动态性能性能是在不使用专用的输入采样/保持放大器(SHA)的情况下,通过在第一管道阶段内分配采样操作来实现的。
2 考虑的问题和架构的选择
2.1 问题
(1)低噪声与芯片面积、低功率与高速运行的矛盾。
(2)设计需求首要是低功耗CMOS奈奎斯特率。良好的线性度和低噪声,以便转换器在40 msames/s采样时,对于远远超过奈奎斯特的输入频率表现出真正的10位性能(超过9 ENOB)。高集成度和面积之间的矛盾。
2.1 架构选择


(1)Flash模拟数字转换器(flash ADC):高速低精度。×
(2)Successive approximaTIon ADC:低速高精度。×
(3)folding and/or interpolating (averaging) topologies折叠/插值ADC: 低功率,主要是由于插值和低延迟(从输入到输出的延迟)。动态性能低,并且基于最新发表的结果,双极技术BJT更适合实现。CMOS难以实现。可能成本过高。
(4)pipelined ADC子例程量化器:以牺牲转换延迟为代价而更高效,极端下使用更少的stage或两步架构来增加功耗减少延迟。首先,进行粗略的转换。第二步,用数模转换器(DAC)确定输入信号的差异。然后将这个差异转换为更细的值,并在最后一步中合并结果。结合SAR ADC和Flash adc的优点,该类型具有速度快、分辨率高、模具尺寸小等优点。
3 总体架构
3.1 架构描述

图1 一个10位的ADC管道架构,stage1为3 bit,stage2-7为1.5 bit和一个在后端的3位闪存
(1)Stage 1对输入进行采样,并生成残差进入到Stage 2。
不设置输入SHA。原因:在前端SHA的失真和噪声限制pipelined ADC的动态性能。这意味着SHA中有大量的功耗,没有可以节省功耗。只在Stage 1设置一个采样操作。

图2 第1阶段和第2-8阶段的残基转移函数
具体步骤:首先增益/数模转换器(MDAC)和第一级内的Flash ADC中的比较器直接对输入电压进行采样。然后MDAC生成并保存下一阶段的残基。虽然这将导致孔径误差,特别是在输入端存在高频信号的情况下,但通过匹配该参数,可以获得良好的动态性能在MDAC和比较器的拓扑结构和时间常数方面的采样网络。没有专门的SHA所付出的代价是在第一阶段的操作和比较器上花费更多的电力,总体功耗显著降低。所有的pipelined ADC Stage都是1.5b (1bit位解决)
图 2显示了发送到数字的级输出位对齐和校正逻辑。第一阶段生成一个额外的位基于额外的比较器,以发出超量程情况的信号。如前所述,转换器的最后阶段是3位Flash,其最高有效位对应10位转换器的最低有效位。闪存的两个最低有效位仅用于测试参考输入的ADC的噪声(它们提高了接地输入噪声测量分辨率)。最终生成10 bit输出代码五时钟周期延迟。
Flash为3 bit,最后输出10 bit。
3.2总结
在一个给定的CMOS技术中,减少电源供应并不一定会降低一个电路的主要的功耗。使用更精细的几何CMOS技术(如0.35 μm)可能有助于实现特定的输入电压范围。
4 电路描述
4.1 采样保持电路SHA

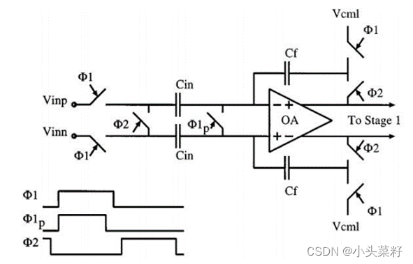
图3 传统的SHA电路架构
4.1.1 作用和功能
- 为了捕获高频输入信号,大多数转换器,包括Pipelined ADC,都会使用前端SHA。
- 提供电压增益。然后,可以推断,采样/增益操作可以通过添加适当的“参考”电容器来实现构建MDAC ,这将有助于执行DAC功能。
4.1.2 原理
输入电压在轨道相位φ1p结束时在电容器Cin上进行采样。在保持阶段相位φ1,电荷从Cin被转移到反馈电容器Cf,输出为Vout=Vin*Cin/Cf。
4.2 MDAC模块和比较器采样模块

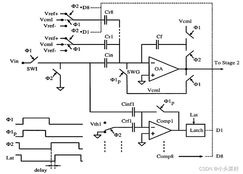
图4.在第一阶段内的MDAC块和flash比较器的输入采样网络。
4.2.1 描述
为简单起见,只表示了一个单端版本,尽管其实现是完全不同的。MDAC运放和交换网络显示在八个flash ADC中的一个,两个电容器并被充电并跟踪输入电压。在φ1p阶段,电容器Cin和Cinf1-8都充电并跟踪输入电压。当开关SWG在φ1p下降的边缘打开时,就会在MDAC中的进行采样操作。该采集过程是相对于共模电压Vcml而不是在运放器周围采集的。这并不需要取消运放偏移,但也不需要运放在统一增益反馈中保持稳定。对于大多数应用程序来说,这个转换器输入处的偏移不是问题。为什么?flash比较器内部的采样操作发生在相同的下降边缘φ1p上。此时,比较器的前置放大器也被自动归零,如图所示。需要单独的参考电容(Cr1-8在MDAC,Crf1-8在flash中),以适应输入的共模式范围。
4.2.2 总结
由于没有专用的SHA,这种操作模式要求比较器和MDAC运放更高。比较器需要更快,而不花费太多时间远离MDAC的放大阶段。MDAC的运算放大器需要更快,因为flash的延迟减少了MDAC的放大阶段。所有这些都意味着stage1具有更多的功耗。然而,由于没有专用的SHA而节省了电力,远远弥补了这一增长。由于分布式采样操作的另一个缺点是需要单独的参考电容器,这会产生噪声。 它们还有助于在放大阶段减少MDAC运放器的反馈因子。
4.3 MDAC和flash比较器的匹配输入网络

图5. MDAC和flash比较器的匹配输入网络。
4.3.1 描述和计算
为了避免孔径误差,运放器OPA和flash比较器的采样网络需要提供相对于输入相同的时间常数。如图5所示。所要满足的条件是:

其中,Cin和Cinf分别为MDAC和flash比较器的输入电容。Cpart1和Cpart2是总连接点上的寄生电容。RSWG是MDAC中g开关的接通电阻,gm是比较器前置放大器的跨导率。
4.3.2 匹配误差校正/电压误差
由于
和
都是基于相似的NMOS器件,对采样网络的大致匹配是可能的(由于短通道和器件输出阻抗和Vgs的差异和二阶效应,精确匹配困难)。影响匹配的因素假设在输入处
有一个全尺度的正弦波,最大斜率
在原点。时间常数
的不匹配会导致电压误差。
![]()
这个误差需要小于第一个pipeline stage的校正范围,也就是说
因为在stage1中的flash ADC内包含8个比较器(也可以在图2中的传递函数上观察到校正范围)。由于用于控制采样的定时信号是在唯一的模块内产生的,因此全局定时抖动会影响整个转换器噪音等级,但不是来自(2)。设计的输入采样网络使最大输入频率fin·τ< 0.1。所有这些都转化为时间常数误差的条件:
(3)
即使在时间常数上的不匹配率为20%,转换器仍然会生成正确的数据。