文章目录
1、题目
目前,共享单车越来越火,不仅解决了人们最后一公里的问题,还能够帮助人们健身。然而,我们发现共享单车的停放和管理已经成为一个社会问题。
共享单车公司组织了一场“我的城市,我的单车”活动,旨在招募志愿者来管理区域内的共享单车。
作为共享单车公司的GIS技术员,领导要求您为招募来的志愿者分配一定的区域来进行自行车的管理活动。
根据提供的数据,开发一个应用系统,能够查看不同志愿者的负责区域。
2、数据说明
- bikes.shp:共享单车的数据。
- road.shp:商业圈道路数据。
- range.shp:建筑物区域数据。
- volunteer.xls:志愿者统计表。
3、要求
- 创建一个6*6的格网,将商业圈道路数据随机分配到不同的志愿者进行管理。
- 对分配好的商业圈道路进行渲染,每种颜色表示一个志愿者,并导出为pdf格式。
- 将上述分析过程建立一个模型,其他人可以使用该模型为64位志愿者随机分配负责道路。
- 统计分析编号为28的建筑物150米范围内共享单车数量。
- 分析编号为28的共享单车随时间的分布。
4、步骤
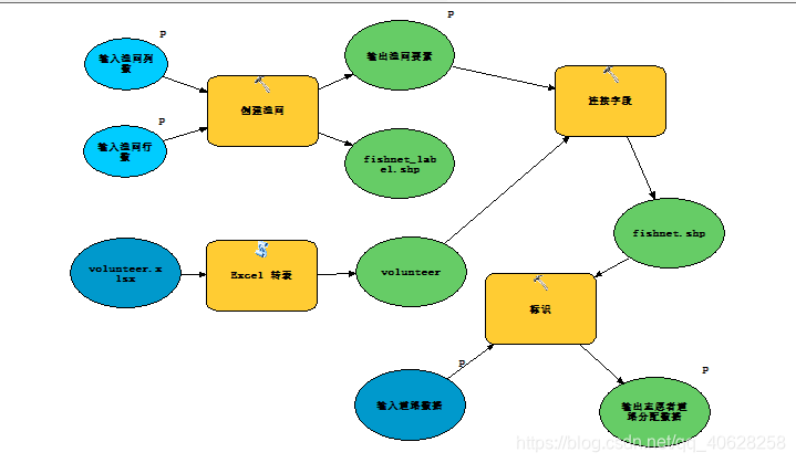
4.1 创建一个6*6的格网,将商业圈道路数据随机分配到不同的志愿者进行管理
(1) 创建渔网,行数和列数各为6,类型为Polygon。


(2) 将volunteer.excel转换成表并连接到渔网图层中。



(3) 将具有志愿者字段的渔网图层标识给道路数据。

4.2 对分配好的商业圈道路进行渲染,每种颜色表示一个志愿者,并导出为pdf格式
(1) 将道路数据按志愿者字段进行符号化显示。

(2) 将符号化结果导出为pdf格式。

4.3 将上述分析过程建立一个模型,其他人可以使用该模型为64位志愿者随机分配负责道路
(1) 将前面所用工具拖进模型,按照相关关系连接,将创建渔网行数和列数设置为模型参数。


(2)运行模型,得到64位志愿者分配结果。



4.4 统计分析编号为28的建筑物150米范围内共享单车数量
- 方法一:
(1) 对建筑物按编号进行标注,选择28号建筑物。



(2) 按位置选择,如图所示,选择在28号建筑物150米范围内的共享单车。

(3) 查看按位置选择结果属性表可以看到编号为28的建筑物150米范围内共享单车数量为1170.

- 方法二:
(1) 选择28号建筑物进行缓冲区分析,缓冲范围为内外两侧。


(2) 将缓冲区范围图层与共享单车点图层进行相交处理。

(3) 查看相交图层属性表可以看到编号为28的建筑物150米范围内共享单车数量为1170。

4.5 分析编号为28的共享单车随时间的分布
(1) 按属性选择BID=28的共享单车,导出为新图层。


(2) 创建文件地理数据库,将新图层数据导入数据库。

(3) 利用转换时间字段工具将图层属性时间字符串字段转换成时间字段。(需要在地理数据库中进行,否则时间字段没有时分秒)

(4) 打开tracking analyst工具条,添加BID=28数据创建追踪图层。(或使用“创建追踪图层”工具)。


(5) 将追踪图层按追踪进行符号化,得到编号为28的共享单车随时间的分布图。


(6) 利用tracking analyst工具条创建编号为28的共享单车随时间的分布动画。

